X
X
欢迎进入安徽现代信息工程职业学院官方网站!
招生热线:
0554-4108666
学院代码:
14210
招生代码:
9330
学校公众号
网站首页
学院概况
学院简介
院长寄语
领导班子
实训环境
校园风采
学生作品
校园活动
培养基地
联系我们
获奖证书
学院部门
党委办公室
党委组织部
党委宣传部、统战部
院办公室
学生处
招生就业处
就业指导中心
教务处
信息中心
人事处
财务处
总务处
保卫处
工会
团委
教学机构
经济管理系
信息工程系
机电工程系
艺术传媒系
建筑工程系
继续教育学院
五年高职部、中专部
党的建设
新闻动态
理论学习
通知公告
网上党校
政策法规
学生工作
最新公告
辅导员(班主任)建设
学生资助
心理健康
教育教学
规章制度
招生工作
招生快讯
入学指南
答考生问
奖助政策
就业创业
校企合作
校园招聘
就业指导
学子风采
就业政策
新闻中心
学院新闻
通知通告
学院招聘
政策法规
管理制度
学院章程
书记院长信箱
新闻中心
学院新闻
通知通告
学院招聘
政策法规
管理制度
学院章程
网站首页
>
新闻中心
>
通知通告
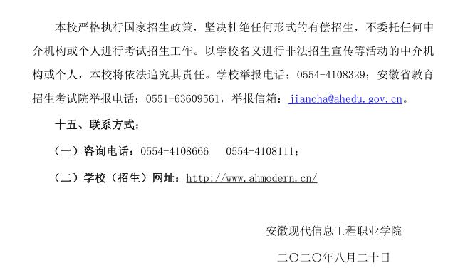
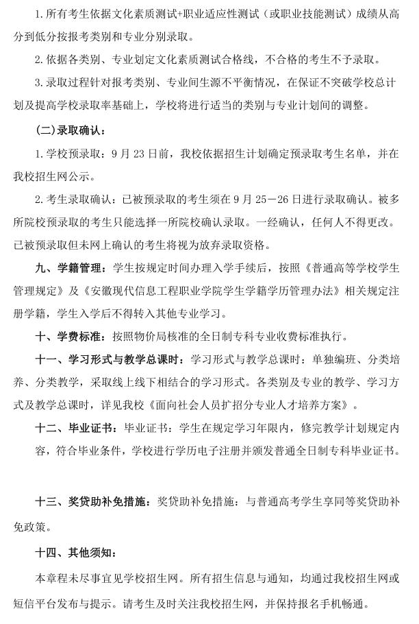
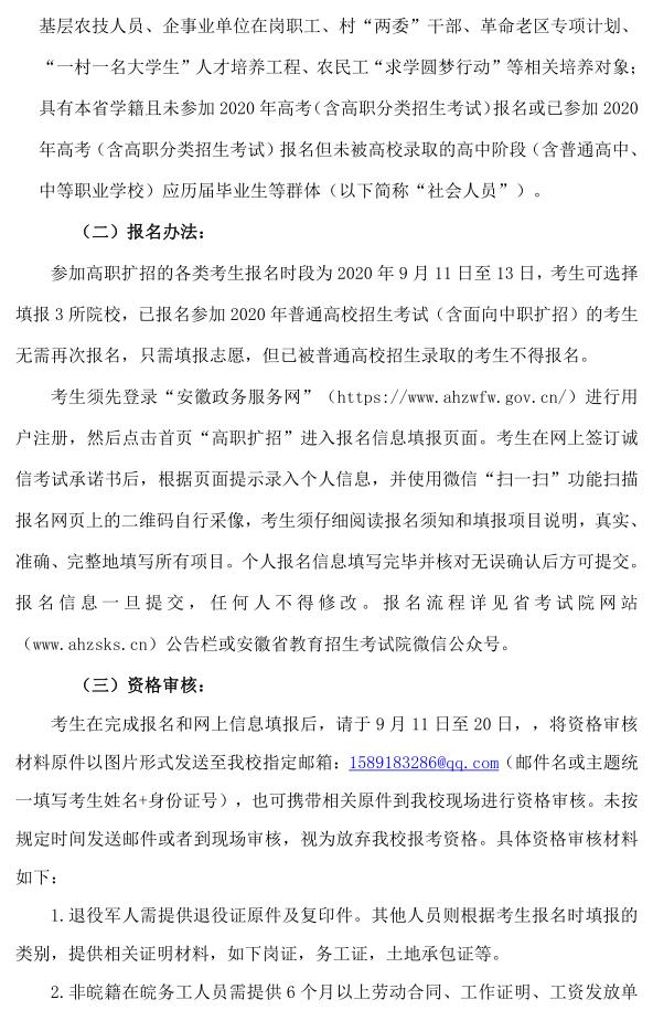
我院 2020 年高职扩招招生章程
发布日期:2020-09-08 浏览次数:29923
打印
关于开展2020年校园防范传销 宣传教育活动的通知
高校学生会组织深化改革自评表
在线咨询
咨询老师
咨询老师
咨询老师
咨询老师
招生热线:
0554-4108666
请扫描二维码访问手机站
学院招聘