X
X
欢迎进入安徽现代信息工程职业学院官方网站!
招生热线:0554-4108666 学院代码:14210 招生代码:9330 学校公众号

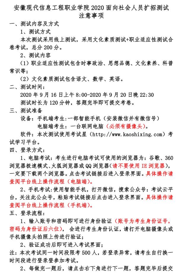
我院2020面向社会人员扩招测试注意事项

发布日期:2020-09-15 浏览次数:11457

在线咨询
咨询老师咨询老师 咨询老师咨询老师 咨询老师咨询老师 咨询老师咨询老师
招生热线:
0554-4108666

请扫描二维码访问手机站

学院招聘