安徽现代信息工程职业学院职业技能等级评价实施公告
发布日期:2025-09-23 浏览次数:3509
一、评价范围
评价批次号 25S0000340400217244
批次名称 安徽现代信息工程职业学院20251018
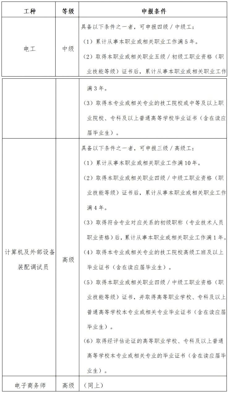
本批次职业技能等级评价的职业工种及等级如下:
二、评价对象
本次受理申报的中级电工、高级计算机及外部设备装配调试员和高级电子商务师均为本校师生和符合报名条件的社会人员。
三、报名条件
申请参加本次职业技能相应等级评价的人员均符合国家《申请参加职业技能评价的条件》的相关要求,具体如下:
四、收费标准
电工(中级) 355元
计算机及外部设备装配调试员(高级) 325元
电子商务师(高级) 290元
请于报名截止日期前缴纳考试费用,逾期将视作放弃本次报名。
五、报名流程
报名时间及报名方式:符合报名条件的考生请于2025年9月23日至2025年9月29日在学院职业技能等级认定中心进行现场报名,逾期不再受理。报名截止后将根据国家职业标准有关规定进行资格审核。
学生报考提交材料:
1.完整填写的《附件1:考生申报审核表》,交辅导员汇总后报系部审查盖章签字;
2.系部汇总提交电子版《附件2:职业技能等级认定报名表》;
3.以身份证号命名的蓝底电子证件照(大小小于1MB);
4.本人有效身份证复印件(需清晰复印正反面)一份。
社会人员报名材料:
1.完整填写的《附件1:考生申报审核表》,需经单位审查后盖章签字;
2.提交完整填报的电子版《附件2:职业技能等级认定报名表》;
3.以身份证号命名的蓝底电子证件照(大小小于1MB);
4.本人有效身份证复印件(需清晰复印正反面)一份。
5.符合报名条件中明确要求的各类佐证材料(如学历证书、从业证明、职称信息材料、技能证书等,需提供原件复印件)。
六、评价流程
1、考试时间
2025年10月18日,具体考试时间、考场安排见准考证。
2、准考证领取时间
2025年10月15日至2025年10月17日。
4、证书领取方式
考试合格人员信息报市技能鉴定中心审核后,方可制作证书,证书经校验无误,学院认定中心发布领取通知。
七、评价机构内部督导电话和所在市人社部门监督电话
学院职业技能等级认定中心督导电话 0554-4108509
淮南市职业技能鉴定中心督导电话 0554-3627185
安徽现代信息工程职业学院
职业技能等级认定中心
2025年9月22日





